Упр.1307 ГДЗ Лукашик 7-9 класс по физике (Физика)
Решение #1

Рассмотрим вариант решения задания из учебника Лукашик, Иванова 9 класс, Просвещение:
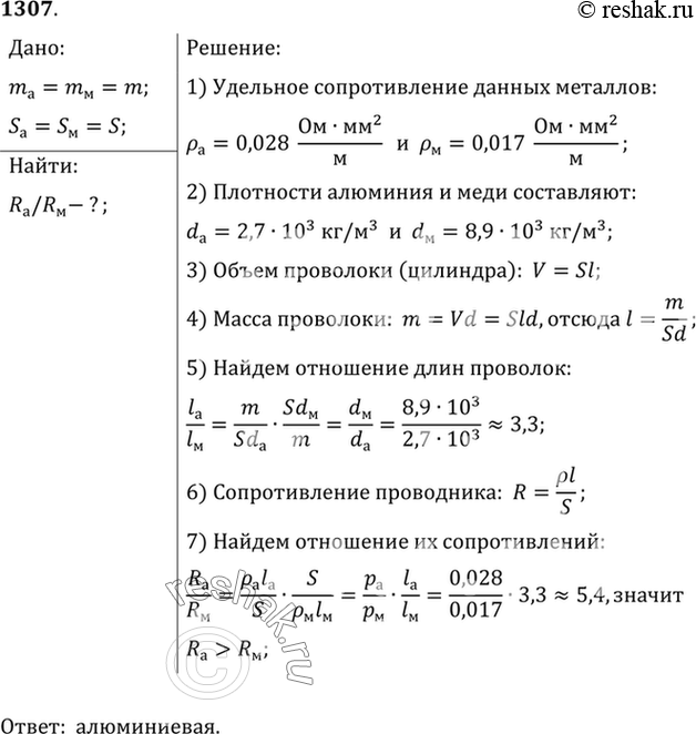
1307*. Алюминиевая и медная проволоки имеют равные массы и одинаковые площади поперечных сечений. Какая из проволок имеет большее сопротивление?
*размещая тексты в комментариях ниже, вы автоматически соглашаетесь с пользовательским соглашением