Упр.296 ГДЗ Лукашик 7-9 класс по физике (Физика)
Решение #1

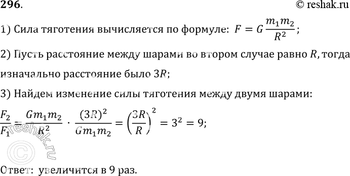
Рассмотрим вариант решения задания из учебника Лукашик, Иванова 7 класс, Просвещение:
296. Во сколько раз увеличится сила взаимного притяжения двух шаров, если расстояние между ними уменьшить в 3 раза?
*размещая тексты в комментариях ниже, вы автоматически соглашаетесь с пользовательским соглашением