Упр.727 ГДЗ Лукашик 7-9 класс по физике (Физика)
Решение #1

Рассмотрим вариант решения задания из учебника Лукашик, Иванова 8 класс, Просвещение:
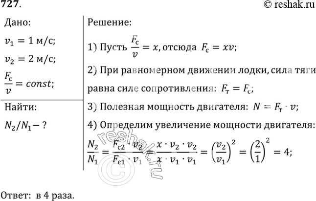
727. Во сколько раз надо увеличить полезную мощность, затрачиваемую на движение лодки, чтобы увеличить ее скорость от 1 до 2 м/с, если сопротивление воды пропорционально скорости?
*размещая тексты в комментариях ниже, вы автоматически соглашаетесь с пользовательским соглашением