Упр.375 ГДЗ Алимов 10-11 класс (Алгебра)
Решение #1
Решение #2

Рассмотрим вариант решения задания из учебника Алимов, Колягин, Ткачёва 10 класс, Просвещение:
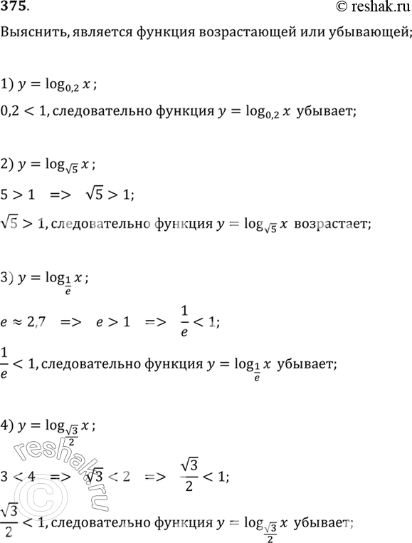
375 Выяснить, является ли возрастающей или убывающей функция:
1) y=log0,2(x);
2) y=log корень 5(x);
3) y=log1/e(x);
4) y=log корень 3/2(x).
*размещая тексты в комментариях ниже, вы автоматически соглашаетесь с пользовательским соглашением