Упр.489 ГДЗ Алимов 10-11 класс (Алгебра)
Решение #1
Решение #2

Рассмотрим вариант решения задания из учебника Алимов, Колягин, Ткачёва 10 класс, Просвещение:
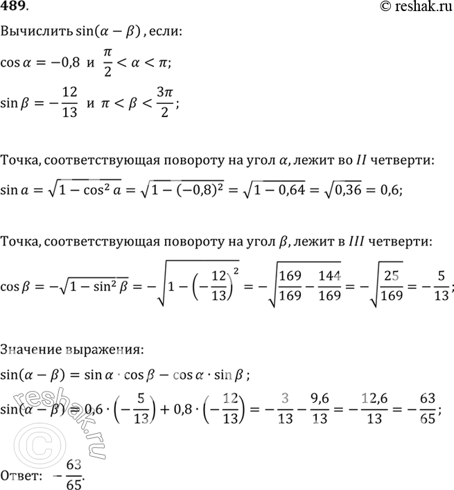
489 Вычислить sin (a - b), если cos a =-0,8, пи/2 < a<пи, и sinb=-12/13, пи
*размещая тексты в комментариях ниже, вы автоматически соглашаетесь с пользовательским соглашением