Упр.926 ГДЗ Алимов 10-11 класс (Алгебра)
Решение #1
Решение #2

Рассмотрим вариант решения задания из учебника Алимов, Колягин, Ткачёва 11 класс, Просвещение:
Построить график функции (926—927).
926
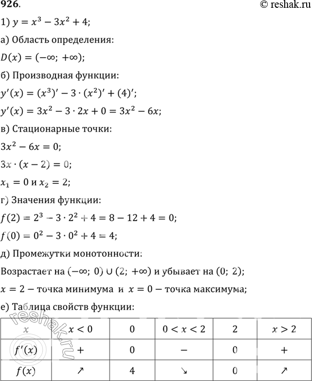
1) у = х3 - 3х2 + 4;
2) у = 2 + 3х - х3;
3) у = -х3 + 4х2 - 4х;
4) у = х3 + 6х2 + 9х.
*размещая тексты в комментариях ниже, вы автоматически соглашаетесь с пользовательским соглашением