Упр.967 ГДЗ Алимов 10-11 класс (Алгебра)
Решение #1
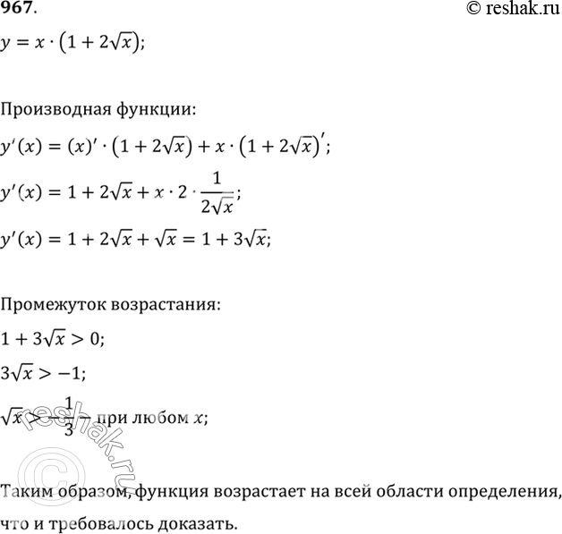
Решение #2

Рассмотрим вариант решения задания из учебника Алимов, Колягин, Ткачёва 11 класс, Просвещение:
967 Доказать, что функция у=х( 1 + 2 корень х) возрастает на всей области определения.
*размещая тексты в комментариях ниже, вы автоматически соглашаетесь с пользовательским соглашением