Упр.221 ГДЗ Макарычев Миндюк 9 класс (Алгебра)
Решение #1
Решение #2

Рассмотрим вариант решения задания из учебника Макарычев, Миндюк, Нешков 9 класс, Просвещение:
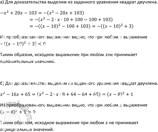
221. Докажите, что квадратный трёхчлен:
а) -х2 + 20x - 103 не принимает положительных значений;
б) х2 — 16x + 65 не принимает отрицательных значений.
*размещая тексты в комментариях ниже, вы автоматически соглашаетесь с пользовательским соглашением