Упр.339 ГДЗ Макарычев Миндюк 9 класс (Алгебра)
Решение #1
Решение #2

Рассмотрим вариант решения задания из учебника Макарычев, Миндюк, Нешков 9 класс, Просвещение:
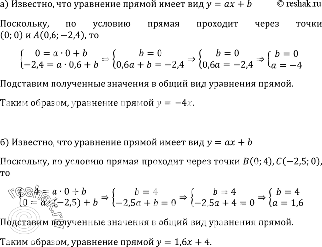
339. Напишите уравнение прямой, которая:
а) проходит через начало координат и точку А (0,6; -2,4);
б) пересекает оси координат в точках В (0; 4) и С (-2,5; 0).
*размещая тексты в комментариях ниже, вы автоматически соглашаетесь с пользовательским соглашением