Упр.1088 ГДЗ Лукашик 7-9 класс по физике (Физика)
Решение #1

Рассмотрим вариант решения задания из учебника Лукашик, Иванова 8 класс, Просвещение:
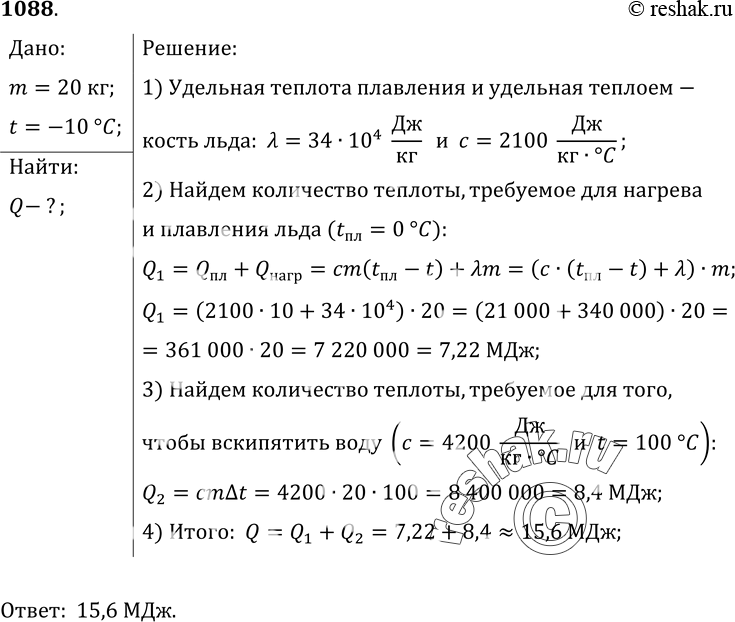
1088. Готовя пищу, полярники используют воду, полученную из расплавленного льда. Какое количество теплоты потребуется для того, чтобы расплавить лед массой 20 кг и полученную воду вскипятить, если начальная температура льда равна -10 °С? (Потерями подводимой теплоты на нагревание окружающих тел пренебречь.)
*размещая тексты в комментариях ниже, вы автоматически соглашаетесь с пользовательским соглашением