Упр.1091 ГДЗ Лукашик 7-9 класс по физике (Физика)

Решение #1

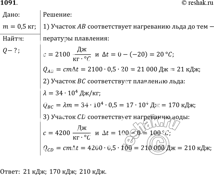
Изображение 1091.	Рассчитайте расход энергии на процессы, соответствующие участкам АВ, ВС и CD графика (рис. 270), приняв массу льда равной 0, 5...
Загрузка...

Рассмотрим вариант решения задания из учебника Лукашик, Иванова 8 класс, Просвещение:
1091. Рассчитайте расход энергии на процессы, соответствующие участкам АВ, ВС и CD графика (рис. 270), приняв массу льда равной 0, 5 кг.
*Цитирирование задания со ссылкой на учебник производится исключительно в учебных целях для лучшего понимания разбора решения задания.
*размещая тексты в комментариях ниже, вы автоматически соглашаетесь с пользовательским соглашением