Упр.1145 ГДЗ Алимов 10-11 класс (Алгебра)
Решение #1
Решение #2

Рассмотрим вариант решения задания из учебника Алимов, Колягин, Ткачёва 11 класс, Просвещение:
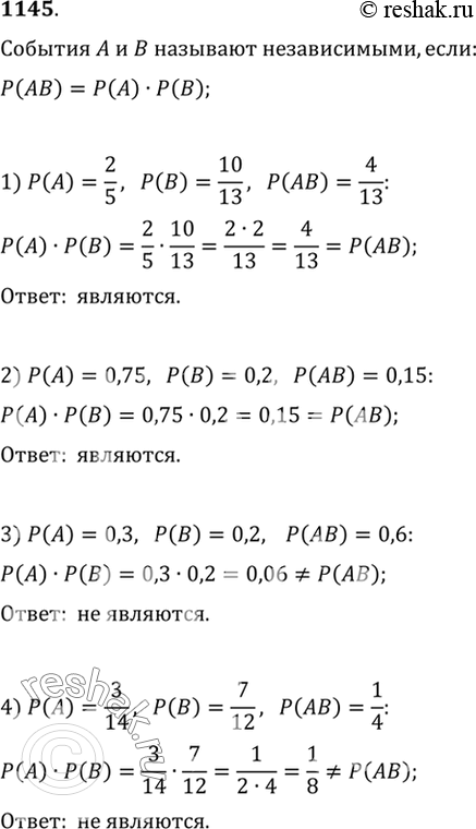
1145 Выяснить, являются ли события A и В независимыми, если:
1) P(A) =2/5, P(B)=10/13, P(AB)= 4/13;
2) P(A) =0,75, P(B)=0,2, P(AB)= 0,15;
3) P(A) =0,3, P(B)=0,2, P(AB)= 0,6;
4) P(A) =3/14, P(B)= 7/12, P(AB)= 1/4.
*размещая тексты в комментариях ниже, вы автоматически соглашаетесь с пользовательским соглашением