Упр.1147 ГДЗ Алимов 10-11 класс (Алгебра)
Решение #1
Решение #2

Рассмотрим вариант решения задания из учебника Алимов, Колягин, Ткачёва 11 класс, Просвещение:
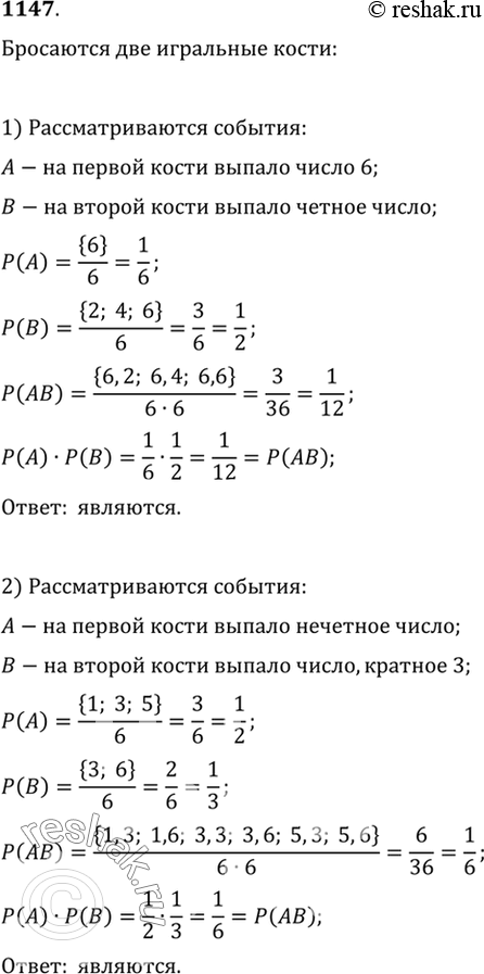
1147 Бросаются две игральные кости и рассматриваются события:
1) А — на первой кости выпало число 6, В — на второй кости выпало чётное число; 2) А — на первой кости выпало нечётное число, В — на второй кости выпало число, кратное 3. Убедиться с помощью формулы (1) в независимости событий А и В.
*размещая тексты в комментариях ниже, вы автоматически соглашаетесь с пользовательским соглашением