Упр.1616 ГДЗ Алимов 10-11 класс (Алгебра)
Решение #1
Решение #2

Рассмотрим вариант решения задания из учебника Алимов, Колягин, Ткачёва 11 класс, Просвещение:
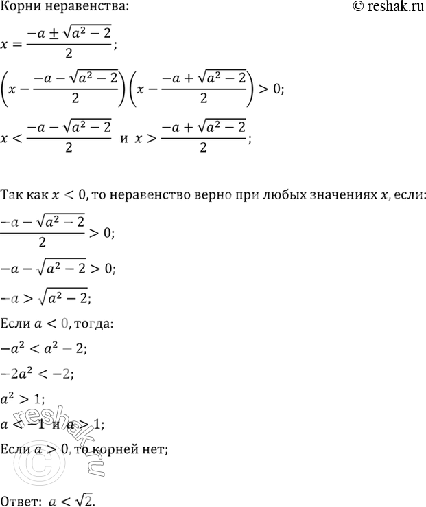
1616 Найти все значения а, при которых неравенство log1/2(х2 + ах+ 1) < 1 выполняется для всех х из промежутка (-бесконечность; 0).
*размещая тексты в комментариях ниже, вы автоматически соглашаетесь с пользовательским соглашением