Упр.624 ГДЗ Лукашик 7-9 класс по физике (Физика)
Решение #1

Рассмотрим вариант решения задания из учебника Лукашик, Иванова 7 класс, Просвещение:
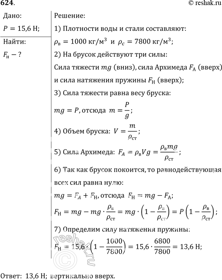
624*. Стальной брусок, вес которого 15,6 Н, погрузили в воду (рис. 190). Определите значение и направление силы натяжения пружины.
*размещая тексты в комментариях ниже, вы автоматически соглашаетесь с пользовательским соглашением