Упр.629 ГДЗ Лукашик 7-9 класс по физике (Физика)
Решение #1

Рассмотрим вариант решения задания из учебника Лукашик, Иванова 7 класс, Просвещение:
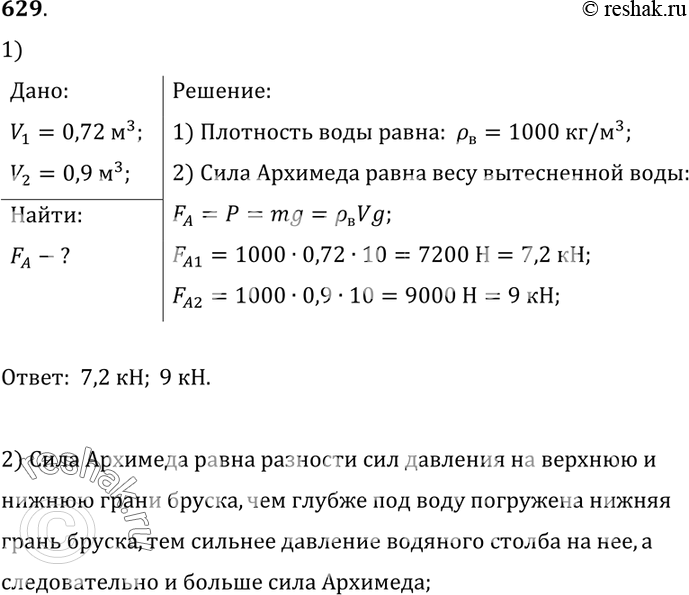
629. Плавающий на воде деревянный брусок вытесняет воду объемом 0,72 м3, а будучи погруженным в воду целиком — 0,9 м3. Определите выталкивающие силы, действующие на брусок. Объясните, почему различны эти силы.
Сила Архимеда равна разности сил давления на верхнюю и
нижнюю грани бруска, чем глубже под воду погружена нижняя
грань бруска, тем сильнее давление водяного столба на нее, а
следовательно и больше сила Архимеда;
*размещая тексты в комментариях ниже, вы автоматически соглашаетесь с пользовательским соглашением