Упр.630 ГДЗ Лукашик 7-9 класс по физике (Физика)
Решение #1
Решение #2

Рассмотрим вариант решения задания из учебника Лукашик, Иванова 7 класс, Просвещение:
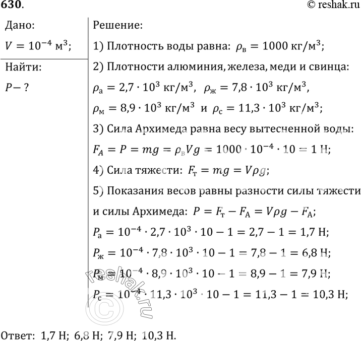
630. Определите показания пружинных весов при взвешивании в воде тел объемом 100 см3 из алюминия, железа, меди, свинца.
*размещая тексты в комментариях ниже, вы автоматически соглашаетесь с пользовательским соглашением