Упр.1602 ГДЗ Алимов 10-11 класс (Алгебра)
Решение #1
Решение #2

Рассмотрим вариант решения задания из учебника Алимов, Колягин, Ткачёва 11 класс, Просвещение:
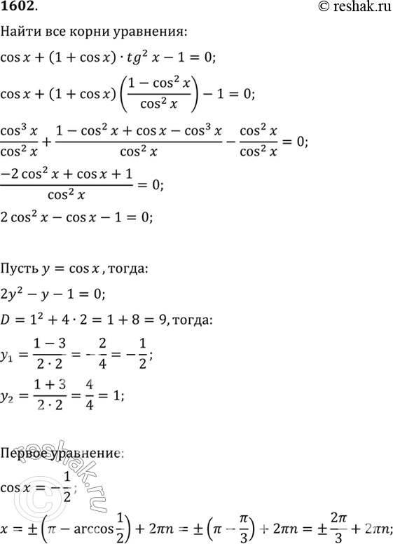
1602 Найти все корни уравнения cos х + (1 + cos х) tg2 х - 1 = 0, удовлетворяющие неравенству tg х > 0.
*размещая тексты в комментариях ниже, вы автоматически соглашаетесь с пользовательским соглашением