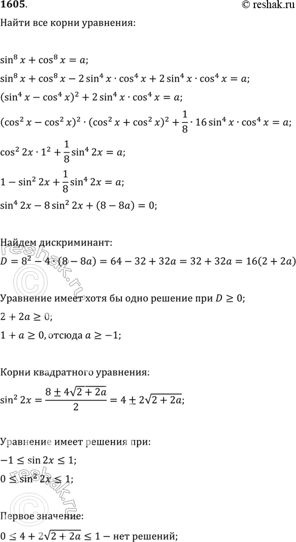
Упр.1605 ГДЗ Алимов 10-11 класс (Алгебра)
Решение #1
Решение #2

Рассмотрим вариант решения задания из учебника Алимов, Колягин, Ткачёва 11 класс, Просвещение:
1605 Найти все значения a, при которых уравнение sin8x+cos8x=a имеет корни, и решить это уравнение.
*размещая тексты в комментариях ниже, вы автоматически соглашаетесь с пользовательским соглашением