Упр.635 ГДЗ Лукашик 7-9 класс по физике (Физика)
Решение #1
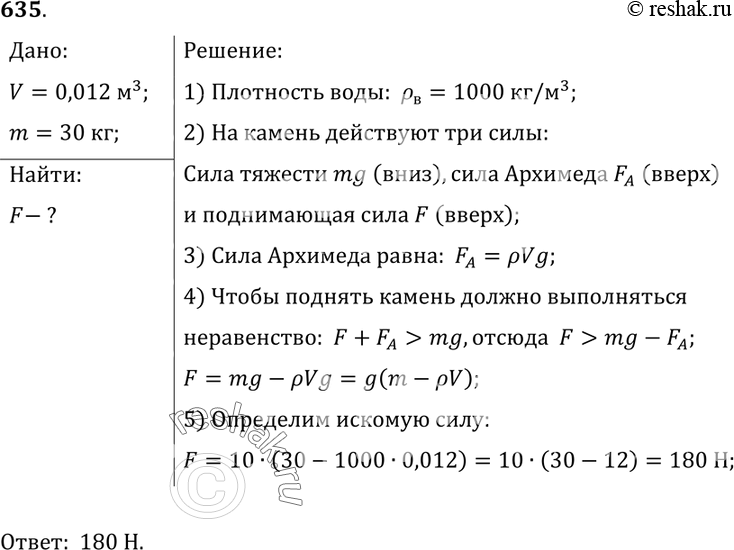
Решение #2

Рассмотрим вариант решения задания из учебника Лукашик, Иванова 7 класс, Просвещение:
635. Какую силу надо приложить, чтобы поднять под водой камень массой 30 кг, объем которого 0,012 м3?
*размещая тексты в комментариях ниже, вы автоматически соглашаетесь с пользовательским соглашением