Упр.271 ГДЗ Макарычев Миндюк 9 класс (Алгебра)
Решение #1
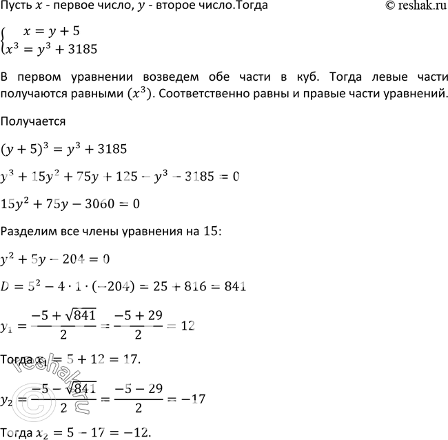
Решение #2

Рассмотрим вариант решения задания из учебника Макарычев, Миндюк, Нешков 9 класс, Просвещение:
271. Первое число на 5 больше второго, а его куб на 3185 больше куба второго. Найдите эти числа.
*размещая тексты в комментариях ниже, вы автоматически соглашаетесь с пользовательским соглашением