Упр.278 ГДЗ Макарычев Миндюк 9 класс (Алгебра)
Решение #1
Решение #2

Рассмотрим вариант решения задания из учебника Макарычев, Миндюк, Нешков 9 класс, Просвещение:
278. Решите биквадратное уравнение:
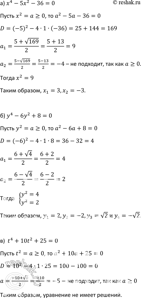
а) х4 - 5х2 - 36 = 0;
б) у4 — 6у2 + 8 = 0;
в) t4 + 10t2 + 25 = 0;
г) 4х4 - 5х2 + 1 = 0;
д) 9х4 - 9х2 + 2 = 0;
е) 16у4 - 8y2+1 = 0.
*размещая тексты в комментариях ниже, вы автоматически соглашаетесь с пользовательским соглашением