Упр.636 ГДЗ Лукашик 7-9 класс по физике (Физика)
Решение #1
Решение #2

Рассмотрим вариант решения задания из учебника Лукашик, Иванова 7 класс, Просвещение:
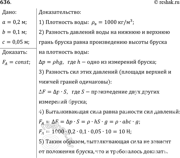
636. Брусок размером 20х10x5 см может занимать в воде указанные на рисунке 192 положения. Докажите, что на него действует одна и та же выталкивающая сила.
*размещая тексты в комментариях ниже, вы автоматически соглашаетесь с пользовательским соглашением