Упр.637 ГДЗ Лукашик 7-9 класс по физике (Физика)
Решение #1
Решение #2

Рассмотрим вариант решения задания из учебника Лукашик, Иванова 7 класс, Просвещение:
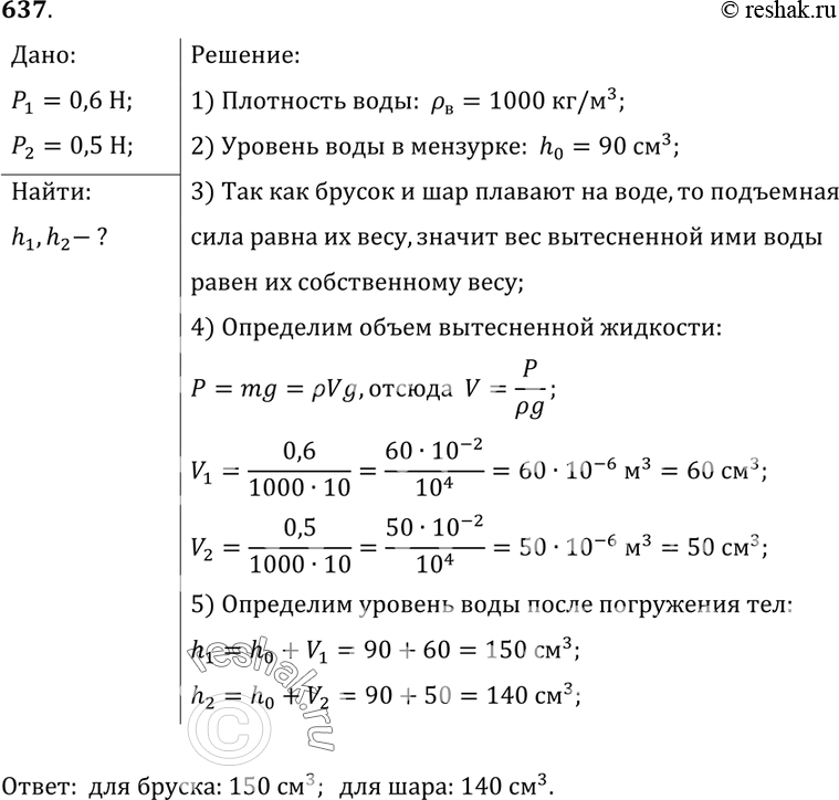
637. До какого уровня поднимется вода в мензурке, если в ней будет плавать брусок; шар (рис. 193)?
*размещая тексты в комментариях ниже, вы автоматически соглашаетесь с пользовательским соглашением