Упр.639 ГДЗ Лукашик 7-9 класс по физике (Физика)
Решение #1
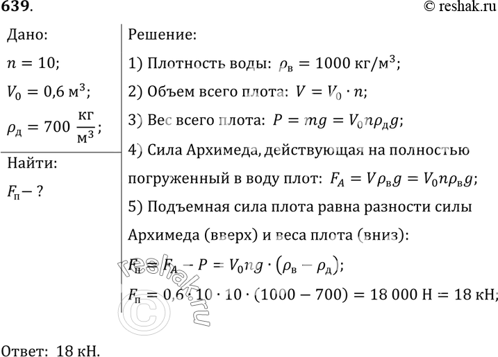
Решение #2

Рассмотрим вариант решения задания из учебника Лукашик, Иванова 7 класс, Просвещение:
639. Какой максимальной подъемной силой обладает плот, сделанный из 10 бревен объемом по 0,6 м3 каждое, если плотность дерева 700 кг/м3?
*размещая тексты в комментариях ниже, вы автоматически соглашаетесь с пользовательским соглашением