Упр.640 ГДЗ Лукашик 7-9 класс по физике (Физика)
Решение #1

Рассмотрим вариант решения задания из учебника Лукашик, Иванова 7 класс, Просвещение:
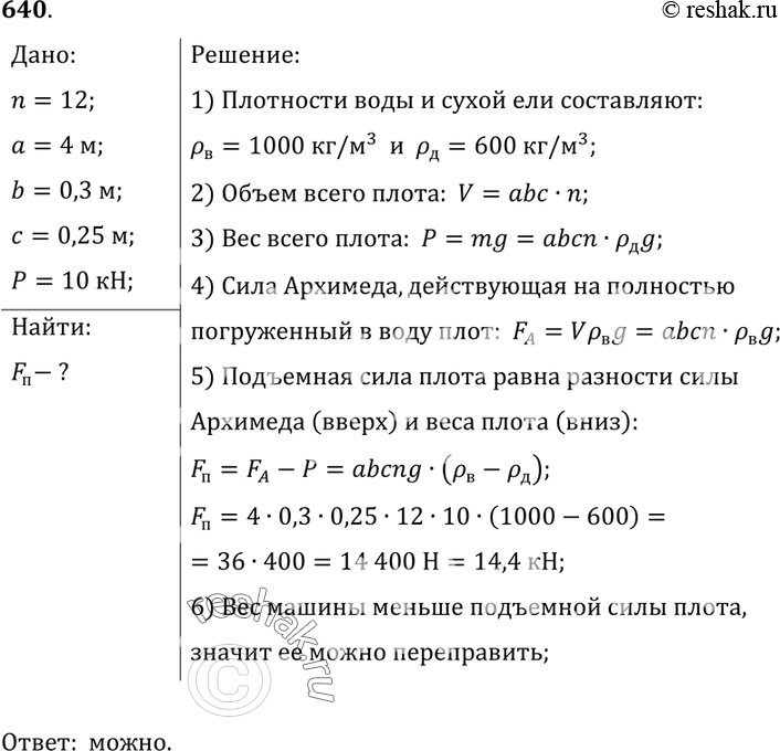
640. Плот состоит из 12 сухих еловых брусьев. Длина каждого бруса 4 м, ширина 30 см и толщина 25 см.
Можно ли на этом плоту переправить через реку автомашину весом 10 кН?
*размещая тексты в комментариях ниже, вы автоматически соглашаетесь с пользовательским соглашением